交流互访
王守军率团访问塞尔维亚、斯洛文尼亚和匈牙利
10月23日至31日,北京师范大学党委常委、常务副校长王守军率团访问塞尔维亚、斯洛文尼亚和匈牙利。代表团一行访问了塞尔维亚教育部和贝尔格莱德大学、斯洛文尼亚卢布尔雅那大学、匈牙利罗兰大学和卡洛里·加斯帕新教大学,拜访了中国驻塞尔维亚大使馆、驻斯洛文尼亚大使馆、驻匈牙利大使馆,并与北京师范大学在塞尔维亚、匈牙利的校友代表座谈。一带一路学院、文理学院、信息化建设办公室/信息网络中心、珠海校区国际交流与合作办公室等相关部门负责同志参加出访。
在塞尔维亚,代表团拜访中国驻塞尔维亚大使馆时,与使馆党委委员、教育参赞汤达生就推动中塞高校学生联合培养、共建“一带一路”联合实验室、开展语言文化交流等进行探讨。在贝尔格莱德大学,代表团与主管国际合作的副校长Nebojsa Bojovic、主管科研的副校长Vladimir Cvetkovic等进行了会谈。双方共同回顾了两校合作交流历程,并签署了校级学生交换协议。代表团还访问了塞尔维亚教育部,与助理部长扬科·萨马尔季奇就人工智能教育、师生交流、联合研究项目等方面的合作开展研讨。

拜访中国驻塞尔维亚大使馆

访问贝尔格莱德大学并签约

访问塞尔维亚教育部
在斯洛文尼亚,代表团拜访中国驻斯洛文尼亚大使馆时,与临时代办赵炳辉等进行会谈。王守军就如何发挥北师大学科优势,服务国家教育强国建设和“一带一路”倡议等与赵炳辉交流。在斯洛文尼亚卢布尔雅那大学访问期间,副校长Gregor Dolinar会见了代表团一行。双方高度评价了两校合作及其取得的成果,期待着进一步拓宽交流领域,开展更深入务实的合作。双方签署了伊拉斯谟项目协议。

拜访中国驻斯洛文尼亚大使馆

访问卢布尔雅那大学
在匈牙利,代表团拜访中国驻匈牙利大使馆时,与教育参赞韩东升就进一步推进北师大与匈牙利教育合作进行交流。韩东升表示,驻匈使馆全力支持北师大对匈交流,共同推动中匈高等教育合作迈上新台阶。在匈牙利罗兰大学访问期间,代表团与负责中国地区合作的校长顾问郝清新(Prof. Dr. Imre Hamar)进行会谈。双方介绍了各自学校发展情况,尤其是北师大成立一带一路学院、罗兰大学成立一带一路研究中心,共同服务 “一带一路”倡议的情况,并就在“一带一路”框架下进一步开展学术交流、合作研究、学科共建等进行讨论。在匈牙利,代表团还访问了卡洛里·加斯帕新教大学,国际关系副校长Peter BALLA会见了代表团。双方就推动师生互访、学生联合培养、开展科研合作等进行了深入交流,并签署了校级宏观合作协议。

拜访中国驻匈牙利大使馆

访问罗兰大学

访问卡洛里·加斯帕新教大学并签约
访问期间,代表团看望了北师大塞尔维亚、匈牙利校友,并与他们亲切座谈,向校友们介绍了学校构建“一体两翼”办学格局、开展“双一流”建设、服务国家“一带一路”倡议的情况。校友们对祖国和母校取得的成绩感到自豪,表示愿为母校发展贡献力量,利用自身优势搭建中国与中东欧国家和人民友谊的桥梁。
北京师范大学高度重视与塞尔维亚、斯洛文尼亚和匈牙利等中东欧国家的交流合作,与多所高校、教育机构建立了长期稳定的合作关系,涵盖学生培养、科研合作、语言文化交流等多个领域,开展了一系列富有成效的合作项目,为促进中国与中东欧国家的教育文化交流作出了积极贡献。
https://news.bnu.edu.cn/zx/zhxw/588d5e92d75a45b9bdd8004eb6ea40b6.htm
孔英教授访问新加坡管理大学
2025 年 10 月 6 日,湾区国际商学院院长孔英教授应邀赴新加坡管理大学(Singapore Management University)进行访问交流,双方就推动人才培养、学术研究和国际交流等方面的协作开展深入探讨。
https://bibs.bnu.edu.cn/news/events/0a1269c8db494f3cb59a14cf3cbe4ec8.htm

香港新入职教师内地学习团开班仪式在北京师范大学珠海校区举行
为助力香港新入职教师的专业发展,厚植家国情怀,进一步加强香港与内地基础教育融合创新发展,10月15日,香港新入职教师内地学习团开班仪式在北京师范大学珠海校区举行。本次学习团由香港特别行政区政府教育局主办,北京师范大学珠海校区承办。香港特别行政区政府教育局高级项目发展顾问朱小芳、高级专业发展主任麦嘉雯、项目主任刘根呈,香港新入职中小学教师141人及北京师范大学珠海校区相关单位领导、专家出席开班仪式。
https://news.bnu.edu.cn//zx/zhxw/d895b0b4232e4a76922d38a0c100aa22.htm

香港晋升教师内地学习团在北师大珠海校区举办
10月21日至24日,由香港特别行政区政府教育局主办、北京师范大学珠海校区承办的香港晋升教师内地学习团在珠海开展为期四天的深度研修活动。本次活动通过专业理论研修、内地学校参访、科技企业探秘与历史文化考察等多元形式,助力120位香港中小学晋升教师夯实教育创新能力,深化国家文化认知。
https://news.bnu.edu.cn/zx/zhxw/6eeb93c9ca2c4cfebd78be6c734695d3.htm

科研动态与学术交流
首届湾区体育论坛——第十五届全国运动会与湾区体育发展论坛在珠海校区举行
在粤港澳高校联盟2025年广东省交流项目资助下,作为第五届粤港澳大湾区学生体育节和北京师范大学郎平体育文化与政策研究中心成立10周年系列活动之一,粤港澳大湾区学校体育发展论坛于10月25日在北京师范大学珠海校区开幕。本次论坛以“体育赋能粤港澳大湾区:模式创新与先行先试实践”为主题,汇聚了来自全国50余所高校的100多位专家学者。
本次论坛由广东省教育厅、香港特别行政区政府教育局、澳门特别行政区政府教育及青年发展局指导,粤港澳大湾区体育教育与发展联盟、北京师范大学珠海校区主办,北京师范大学人文和社会科学高等研究院、北京师范大学郎平体育文化与政策研究中心承办。此次论坛旨在深化粤港澳三地体育教育融合,搭建青少年交流平台,促进粤港澳地区学校体育的协同发展。
https://mp.weixin.qq.com/s?__biz=MzU2NDAyNDYyMQ==&mid=2247487539&idx=1&sn=19b81b208938aa25c7331a71712959ea&chksm=fd2591a9837e70d4f9f3faf04a0192219bde1c5f092b10a40a475dd572dbb3debd67f2556141&mpshare=1&scene=1&srcid=1111FVw5ixj1SZSOP5D2lQDd&sharer_shareinfo=6714f89677e888a56c5d319e2c9c4a69&sharer_shareinfo_first=6714f89677e888a56c5d319e2c9c4a69#rd

联合国教科文组织“非遗即时尚”能力建设项目工作坊在珠海校区举办
10月15日至17日,由联合国教科文组织东亚地区办事处主办、北京师范大学未来设计学院承办的“非遗即时尚”能力建设项目第三期工作坊“非遗时尚的当代转译:设计企划、文化创新与产业协同”在北京师范大学珠海校区举办。工作坊汇聚国际知名设计师与高校专家、学者,遴选出22位非遗传承人、时尚专业学生及新晋设计师参加。
https://news.bnu.edu.cn//zx/xzdt/951a6576bfc049abbb3a148ce6898d23.htm

人工智能时代的课程未来袁莉教授在联合国教科文组织国际教育局(IBE)百年对话分享中国教师声音
联合国教科文国际教育局在巴黎联合国教科文组织“数字学习周”期间组织了一场主题为 “人工智能时代的课程未来 - 国际教育局百年对话”的圆桌讨论。来自全球不同国家和地区的专家学者齐聚一堂,围绕人工智能与教育课程转型展开深入对话。北京师范大学未来教育学院智能教育系的袁莉教授受邀参加,并以 “中国教师使用生成式人工智能的反思与启示” 为题在圆桌会议上分享研究成果与思考。
https://ccie-cef.bnu.edu.cn/activities/hdhg/8c42438457e54d6ca76fff7291a739ae.htm

(左二:袁莉教授发言)
3位全球前2%顶尖科学家就在AI与未来网络研究院
美国斯坦福大学发布了2025年度全球前2%顶尖科学家榜单,北师大AI与未来网络研究院3名学者入选该榜单。贾维嘉、王田、骆宗伟已经连续多年同时入选“终身科学影响力排行榜”和“年度科学影响力”两个榜单。
https://mp.weixin.qq.com/s/rKMQihsD2GMgySzf2HMlHQ

未来设计学院特聘教授叶锦添荣获第六届北京市华侨华人“京华奖”
第六届北京市华侨华人“京华奖”颁奖活动在京举行。北京师范大学未来设计学院特聘教授叶锦添等10位杰出人士获此荣誉。
https://news.bnu.edu.cn/zx/xzdt/a830f8ad46fc4f2eb53527f2c342fc60.htm

北师大未来设计学院教师作品获3项德国红点设计奖
全球设计领域最具影响力的奖项之一“德国红点概念设计奖”公布2025年获奖名单,并在新加坡举行颁奖盛典。北京师范大学未来设计学院教师卢迪的设计作品“Tray Coffee Table”获红点概念设计奖全场最佳大奖,“Tray Piggy Bank”“Spice Grinder”获优胜奖。
https://news.bnu.edu.cn/zx/xzdt/51f37e946e9c4731a0826e75759d7968.htm

成果速递丨翁宗翰博士团队在 TESOL Quarterly 发表重要研究成果,探讨新课标下教师专业发展的挑战与路径
北京师范大学未来教育学院翁宗翰博士团队在国际应用语言学与英语教育顶级期刊 TESOL Quarterly 上发表了最新研究成果。该研究以“与枷锁共舞:生态学视角下两名中国高中英语教师落实核心素养中的受限能动性研究”为题,深入探讨了在国家新课程改革背景下,高中英语教师在践行核心素养理念过程中面临的现实挑战与积极应对,为理解和支持教师专业成长提供了新的视角。
https://cef.bnu.edu.cn/jxyj/mtbd/961bc434693c45b480c0fb996cd39a90.htm

成果速递丨统计系朱力行教授在计量经济学顶级期刊Journal of Econometrics发表论文
文理学院统计系朱力行教授(通讯作者)与北京师范大学统计学院郭旭教授、湖南大学金融与统计学院谭发龙教授合作完成的论文“Weighted residual empirical processes, martingale transformations, and model specification tests for regressions with diverging number of parameters”在计量经济学顶级期刊 Journal of Econometrics(JOE)在线发表。
https://mp.weixin.qq.com/s/ZdgXGcyPh55GWICTZXd9qQ

成果速递 | 国家安全与应急管理学院参与编制的《2024年全球自然灾害评估报告》(中英文版)正式发布
2025年10月13日,由应急管理部-教育部减灾与应急管理研究院、北京师范大学国家安全与应急管理学院、应急管理部-国家减灾中心、中国灾害防御协会、灾害风险综合研究国际计划等单位与组织共同编制的《2024年全球自然灾害评估报告》(中英文版)(以下简称“评估报告”)正式发布。
https://mp.weixin.qq.com/s/LJZzhbExY9Q9kXp3CMriyw

成果速递丨胡俊老师团队发文揭示中国森林火灾风险地区的公众风险感知现状并进行全球对比
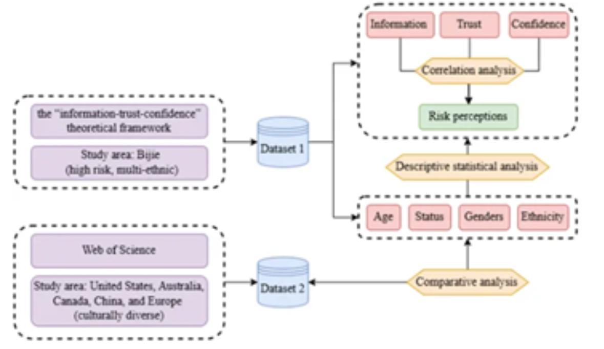
北京师范大学国家安全与应急管理学院胡俊老师团队在 International Journal of Wildland Fire 期刊上发表了题为“Risk perceptions after wildfires: insights from Bijie, China and comparisons with other countries”的研究论文。研究构建了“信息-信任-信心”的风险感知框架,基于408份贵州省毕节市的居民调查数据,系统分析了贵州地区居民对森林火灾风险的感知现状及其影响因素,并与美国、澳大利亚、加拿大、欧洲等地区的研究进行了比较分析。该研究从学术的角度提供了森林火灾风险感知中的中国经验,拓展了森林火灾风险感知研究的地域范围,也为制定针对性的森林火灾管理策略提供了科学依据,促进积极的防灾准备。
https://mp.weixin.qq.com/s/wrxm0Yrlrpq_TPbhO4rK5Q

成果速递丨张朝教授团队研究揭示2022年乌克兰冬季作物生产受到气候影响远超战争因素
北京师范大学国家安全与应急管理学院张朝教授团队在 Geography and Sustainability 发表题为“Planting area and production decreased for winter-triticeae crops but increased for rapeseed in Ukraine with climatic impacts dominating”的论文,研究发现,受气候变化和战争冲突双重因素影响,2022年乌克兰冬季麦类作物的种植面积和总产量显著下降,而油菜的种植面积增加但总产量降低。其中,降水不足被确定为影响作物产量变化的主要因素。
https://mp.weixin.qq.com/s/iN6dmoyUfL4kYg3jQKSg0A

成果速递丨杨赛霓教授团队发文揭示降雨诱发青藏高原地质灾害的阈值越来越低
北京师范大学国家安全与应急管理学院杨赛霓教授团队在Bulletin of Engineering Geology and the Environment发表题为“Rainfall induced mass-movements in the Qinghai-Tibet Plateau: insights on temporal and spatial triggering patterns”的论文。
https://mp.weixin.qq.com/s/Xny4t1Dsb5Nd2gGLt81KMQ

成果速递丨吴吉东教授团队构建台风-光伏板损毁-能源损失的定量评估框架
北京师范大学国家安全与应急管理学院吴吉东教授团队在《Geomatics, Natural Hazards and Risk》发表题为《Quantitative assessment method of typhoon induced photovoltaic damage and energy production losses: a case study of the 2024 Typhoon Yagi》的研究论文。该研究结合了遥感、空间损毁评估和经济损失模型,以台风“摩羯”对海南岛光伏设施造成的物理损毁和能源生产损失为例,评估台风对光伏设施的影响。该方法提供了对灾害引起的电力中断的精确测量,并为提高可再生能源设施的气候适应能力提供了关键见解。
https://mp.weixin.qq.com/s/UVfSGBEIOZxZuvjda_nPrQ

成果速递 | 摩擦化学及膜分离系统助力水环境新污染物控制
未来技术学院新污染物治理教研中心柳斌副教授与哈尔滨工业大学Heng Liang教授、昆士兰大学Zhe Yang博士、湖南大学Lin Deng博士、山东建筑大学Xuewu Zhu博士等人合作,围绕摩擦化学及膜分离系统助力水环境新污染物控制发表系列文章。
https://mp.weixin.qq.com/s/49eRgq-1lzCj-3aXoRJfyQ

成果速递 | 共生之道,智汇江河!他们为全球环境治理贡献北师大力量!
面对全球气候变化与生态环境治理的紧迫命题,一支来自北京师范大学的科研团队于2025年1月在国际期刊《自然通讯》(Nature Communications)发表研究,揭示了短期增温对农业荒地稳定碳封存的促进作用。此发现不仅为农业绿色可持续发展提供了科学依据,也为应对全球气候变化提供了新思路。这支由夏星辉教授、余刚院士、孙可教授、张力小教授、张承东教授、敖志敏教授等专家学者组成的北京师范大学“流域降碳减污协同调控”创新研究群体(以下简称“创新研究群体”),正以“积土而为山,积水而为海”的多学科交叉的智慧与跨越山河的执着,为破解这一难题贡献中国方案。
https://mp.weixin.qq.com/s/iw52zVsyiTlKAPWK1Nbw-Q

成果速递 | 化学系林柳/孙泽民课题组通过Co掺杂重塑高自旋Mn活性中心实现高效锂硫催化
文理学院化学系林柳/孙泽民课题组通过调控在NH4MnF3晶格中引入Co元素,创新性地打破了Mn活性中心的八面体几何对称性。相邻Co位点对配位场的调制作用,成功诱导Mn中心发生自旋–轨道分裂,显著增强了其与多硫化物pz轨道的重叠,这一优化的电子结构有效降低了硫转化反应的能垒,从而加速了硫氧化还原反应的动力学过程。该工作不仅深化了对过渡金属催化剂电子态调控机制的理解,也为高性能锂硫电池催化剂的设计开发提供了新的理论基础与创新路径。相关成果发表于国际材料科学领域期刊 Small 。
https://mp.weixin.qq.com/s/NLeFWJ9XfzNaqmxxZ25Seg

成果速递 | 会同学子在国际学术期刊 Remote Sensing 发表研究成果
北京师范大学会同书院学子在国际学术期刊 Remote Sensing 发表了题为“Swin-GAT Fusion Dual-Stream Hybrid Network for High-Resolution Remote Sensing Road Extraction”的研究成果。文理学院、会同书院2022级大数据专业本科生张鸿铠和袁弘轩为该论文的共同第一作者,2022级人工智能专业本科生邵明皓为第二作者,2021级大数据专业本科生王俊鑫为第三作者,北京师范大学文理学院教授刘素红为论文通讯作者。该研究得到了国家自然科学基金重大项目的支持。
https://mp.weixin.qq.com/s/jHNssj3jubQsBEm6NTC2Vw

国际学者学生
凤凰书院非洲女性领导力项目学生李爱博受邀参加第十五届中国国际电池工业博览会(IBIE2025)并作主旨发言
10月10日,第十五届中国国际电池工业博览会(IBIE2025)在深圳会展中心启幕。本届展会由中国电池工业协会主办,旨在全景展示电池全产业链创新成果,深度聚焦新兴应用场景,推动全球产业协同发展。应“2025中国国际电池应用大会”主论坛组委会邀请,凤凰书院非洲女性领导力项目马拉维籍学生李爱博(TAMANDA PATIENCE LIABUNYA)参加本次大会并在论坛上作主旨发言。
https://www.bnuzh.edu.cn/xshd/5b9669ca65594e3ba5134b180b6bb8b8.htm

一带一路学院举办2025级新生师生见面会
2025年10月15日,在轻松热烈的氛围中,一带一路学院举办了2025级MBA/MPA项目新生师生见面会。学院副院长蔡宏波、副院长刘倩、党支部书记张坤领、教师代表,以及46名国际新生共同参与了此次活动。本次见面会旨在促进学院师生间的深入了解,帮助新生快速融入学院家庭、明确学习方向、更好地适应中国生活。
https://mp.weixin.qq.com/s/opLtXTuTPSfjfGp1xXONnA

一带一路学院组织国际学生赴河南、湖北开展社会实践调研活动
10月25日至29日,北京师范大学一带一路学院组织学院近百名国际学生赴河南林州与湖北武汉两地开展社会实践调研活动。通过实地参观学习,国际学生对中国经济社会发展与数字贸易生态的理解得到进一步深化。
https://news.bnu.edu.cn/zx/zhxw/c7758f546ba943feadbe62c4f9b52880.htm

“世界文学的生成、流通与阅读”专家工作坊在珠海校区举办
10月21日上午,“世界文学的生成、流通与阅读”专家工作坊在北京师范大学珠海校区开幕。来自哈佛大学、北京师范大学、清华大学、南开大学、山东大学等21所高校的30余位学者齐聚一堂,围绕“世界文学”研究范式的兴起与影响展开学术交流。
https://news.bnu.edu.cn/zx/xzdt/fe692932e79c4475a42f3c1d92fcd155.htm

Tony Brown教授做客“智汇”沙龙探讨艺术与科技融合
10月24日下午,由北京师范大学珠海校区国际交流与合作办公室主办的教师英文学术分享沙龙——“智汇”沙龙第三期在立身轩二楼如期举行。本期特邀北京师范大学未来设计学院特聘教授、巴黎国立高等美术学院终身教授Tony Brown担任主讲嘉宾。他以“Art and Technology: A Critical Autobiography of Artistic Experimentation”为题,与来自校区不同学科领域的20余位中外教师分享了其40余年“科技+艺术”的跨界实践,用丰富案例展示了在创作中主动融合新技术突破传统艺术边界、推动艺术创作方式变革的成功探索。活动现场气氛热烈,为师生带来了一场精彩的学术交流。
https://www.bnuzh.edu.cn/xshd/7d0a9b3f28b047bfb52f69e0a44a11a2.htm

服务珠海国际化
青春助力全运!北师大珠海校区外语学子参与港珠澳大桥口岸外语标识纠错志愿活动
为助力全运会顺利举办,优化珠海国际语言环境,提升城市国际化形象,10月31日下午,由珠海市委外事工作委员会办公室(以下简称“市委外办”)牵头组织的“全运会外语标识纠错”志愿服务活动在港珠澳大桥珠海口岸开展。北京师范大学文理学院和未来教育学院19名外语专业本科生和研究生在谢庆立教授的带领下,与市委外办外语干部共同组成志愿团队,以专业力量为赛事语言保障工作贡献力量。
https://www.bnuzh.edu.cn/zhxw/e9b4324a56c7480b8021538f59f8f99c.htm


